감사하게도 교수님께서 C++ 언어에 대해서만 공부하는게 아니라, 프로그래밍 설계 기법까지 알려주셔서 이렇게 블로그에 정리해보게 되었다.
프로그램 설계란?
프로그램 설계란, 프로그램의 설계도를 작성하는 과정을 말한다. 이는 타인과 프로그램 동작의 알고리즘을 공유하는 행위로 프로그래머의 핵심 기술이라고 볼 수 있다. 프로그램 설계는 직관적이고 이해가 쉬워야하며, 설계도를 보고 프로그래밍(코딩)이 가능해야 좋은 설계라고 할 수 있다. 프로그램을 구현하는 것은 C++과 같은 프로그래밍 언어로 할 수 있다. 그렇다면, 프로그램 설계는 어떤 도구로 할 수 있을까?
여러가지 프로그램 설계 도구
1. 순서도Flowchart
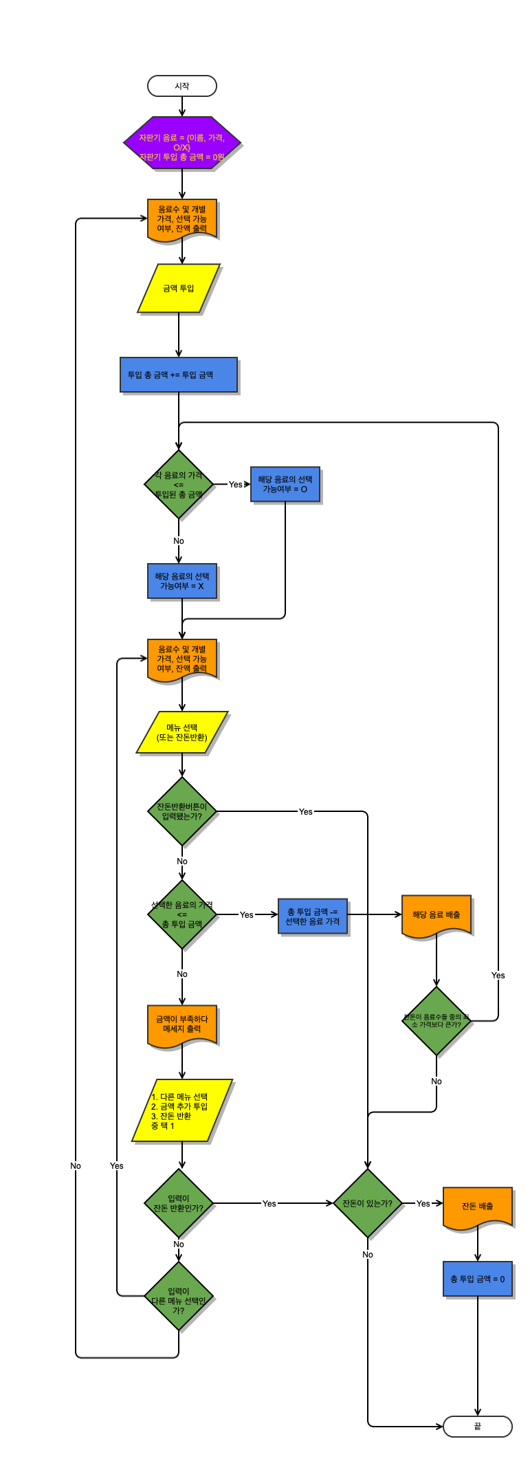
프로그램 설계 도구에는 대표적으로 순서도Flowchart가 있다. 직사각형이나 마름모꼴의 도형으로 표현되는 기호 내에 자연어나 의사코드로 프로그래밍 내용을 적고, 이것들을 순서에 맞게 화살표로 진행방향을 표시하여 프로그램의 설계 내용을 확인할 수 있는 좋은 표현도구다.
아래는 자판기 알고리즘을 표현한 순서도의 예시다.(과제였던거는 안비밀😂)

아직 배우는 단계라 좋은 설계라고 볼 수 없겠지만, 순서도라는 개념을 이해하기에는 좋을 듯 하여 첨부해본다.
2. 상태도State Diagram
다음으로는 상태도State Diagram이다. 상태도는 논리회로를 공부했다면 한번쯤 접해봤을 표현법인데, 간단히 설명하자면 대상의 상태와 상태 변화(상태 천이)에 주목하여 이를 도식화한 것을 의미한다. 오토마타 이론의 대표적인 표현방법으로 유한 상태 기계도라고도 한다. 도식을 표현할 때 목적으로 하는 상태를 추상화한 다음 상태 변화에 대한 설정을 한다. 이때 상태 변화는 입력에 의해 이뤄지고, 어떤 상태로 존재하는가는 출력으로 나타낼 수 있다. 상태 유지는 외부 이벤트 없이도 계속 유지 되고, 변화는 주로 외부 입력에 의해 행해진다. 내부 상태가 출력이 될 수도 있지만, 상태 변화시에도 출력을 만들 수 있다.
정리하자면, 그 프로그램(시스템)에서 나타낼 수 있는 모든 상태(state)를 나타내고, 상태 변화가 가능하다면 어떤 이벤트를 동해 그것이 가능한지를 화살표를 통해 나타낸 것이다. 이에 대한 예시로 헤어드라이기가 있겠다.

3. 유즈 케이스 다이어그램Use Case Diagram
시스템과 사용자(액터, 변화를 발생시킬 수 있는 대상) 사이의 상호 작용을 보여주는 다이어그램이다. 즉, 유저와 시스템의 상호작용을 표현한 다이어그램으로, 발생가능한 세부사항들에 대해 기술하기 때문에 시스템의 전체적인 구조를 담기 수월하다고 한다.
4. 클래스 다이어그램Class Diagram
클래스 다이어그램은 객체의 관계를 보여주는 다이어그램이다. 객체단위로 노드를 구성하고 화살표로 상속관계를 표현하는 다이어그램이다.
5. 시퀀스 다이어그램Sequence Diagram
시퀀스 다이어그램은 객체 간의 시간의 순서대로 동작 관계를 보여주는 다이어그램이다.
이렇게 프로그램 설계 도구에 대해 알아봤다.
이는 결국 도구일뿐 프로그램 설계에는 더 많은 단계와 기법들이 존재한다. 추후에 학습을 정리하며 기법에 대해서도 올릴 기회가 되길🙏🏻
여기서 이 글을 이만 줄인다.📝
'STUDY LOG > C\C++' 카테고리의 다른 글
| C++ 접근 지정자 (0) | 2021.10.04 |
|---|---|
| C++ 생성자/소멸자 (0) | 2021.10.04 |
| C++ 시작하기 (0) | 2021.10.04 |
| C++이란? (0) | 2021.09.27 |