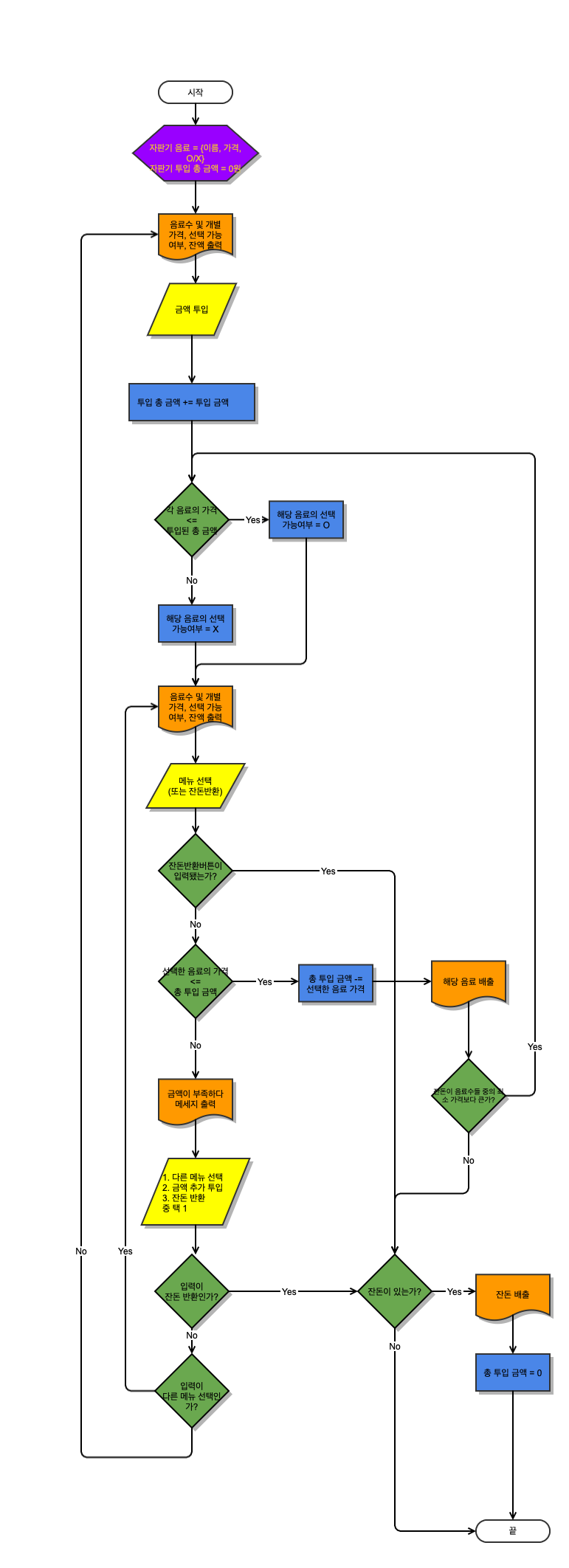
flowchart 2

프로그램 설계 도구

감사하게도 교수님께서 C++ 언어에 대해서만 공부하는게 아니라, 프로그래밍 설계 기법까지 알려주셔서 이렇게 블로그에 정리해보게 되었다. 프로그램 설계란? 프로그램 설계란, 프로그램의 설계도를 작성하는 과정을 말한다. 이는 타인과 프로그램 동작의 알고리즘을 공유하는 행위로 프로그래머의 핵심 기술이라고 볼 수 있다. 프로그램 설계는 직관적이고 이해가 쉬워야하며, 설계도를 보고 프로그래밍(코딩)이 가능해야 좋은 설계라고 할 수 있다. 프로그램을 구현하는 것은 C++과 같은 프로그래밍 언어로 할 수 있다. 그렇다면, 프로그램 설계는 어떤 도구로 할 수 있을까? 여러가지 프로그램 설계 도구 1. 순서도Flowchart 프로그램 설계 도구에는 대표적으로 순서도Flowchart가 있다. 직사각형이나 마름모꼴의 도형으..

STUDY LOG/C\C++ 2021.09.27

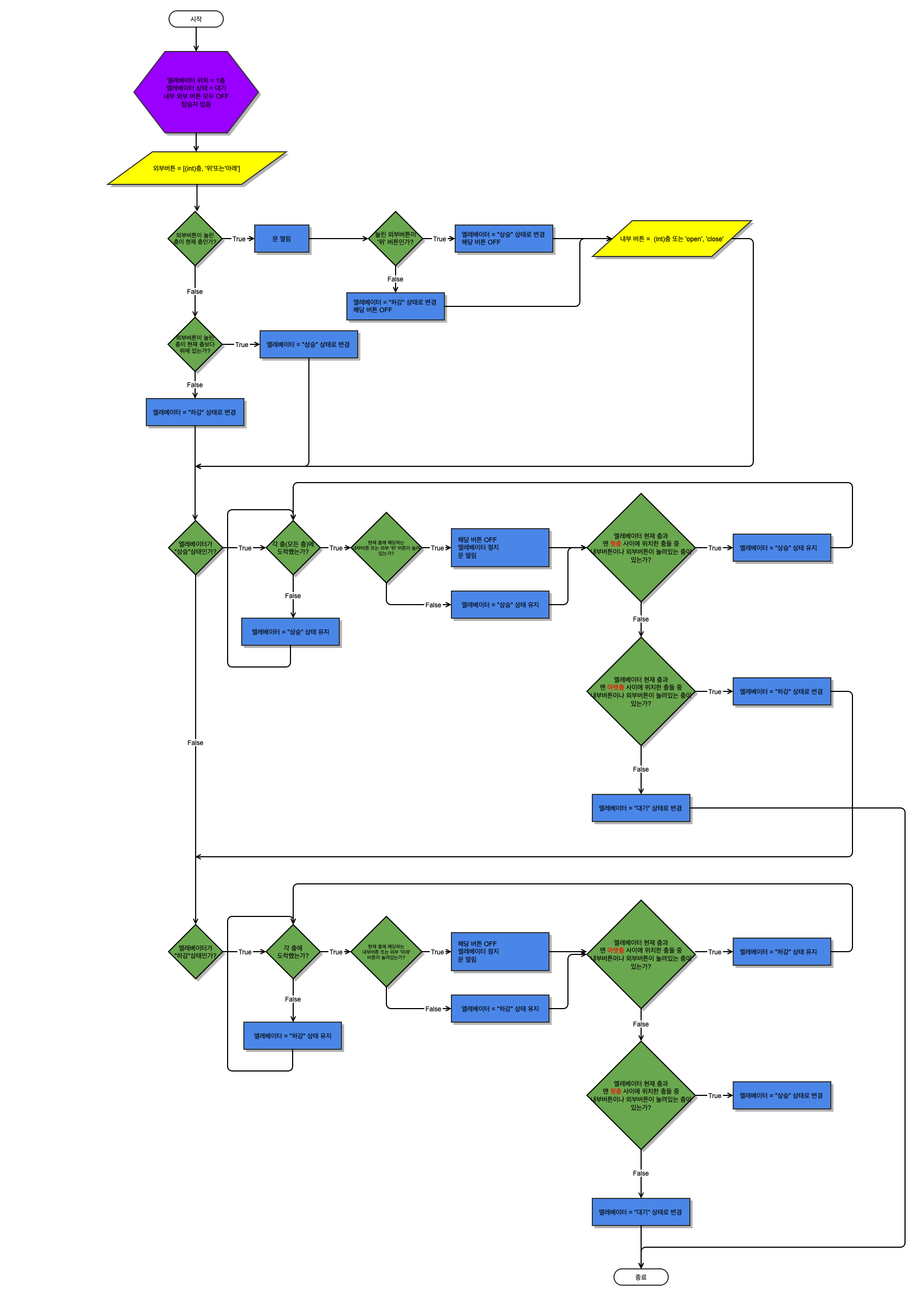
엘레베이터 순서도

1주차의 과제는 엘레베이터의 알고리즘을 순서도로 표현하는 것이었다. 지금은 알고리즘 설계가 무엇을 의미하는지도 잘모르고, 이제 막 배우기 시작한 매우 보잘것 없는 상황에서 만든 것이지만 언젠가 이 글을 돌아볼 때에는 부족한 것을 찾고, 더 효율적이고 명확하게 수정할 수 있는 사람으로 잘 성장했기를 바라며, 부끄럽지만 만들어본 순서도를 업로드 해본다. 혹시나 이에 대한 여러 의견과 개선방향이 있다면 알려주시면 정말정말 큰 도움이 될 것 같습니다.🙏🏻 지금 느끼는 문제점은... 복잡하고 쓸데없이 자세한가..라는 것?ㅋㅋㅋㅋ🤪